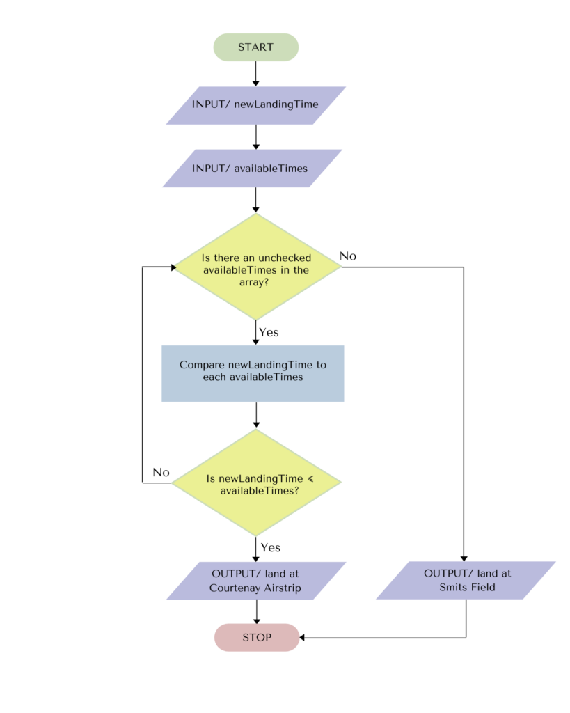
Solution 3 in English
- Find out their new landing time and input as the variable ‘newLandingTime‘
- Find out all the available times and enter/input as the list or array in ‘availableTimes‘
- Check if there is an availableTimes in the list that hasn’t been checked.
- If yes, compare newLandingTime to availableTimes
- If there are no more availableTimes in the list then no, output is ‘land in Smits Field‘
- If newLandingTime is less than or equal to an availableTime then the equation is yes and the output is ‘land at Courtenay Airpark‘
- If the newLandingTime is more than the value in the availableTimes, then the outcome is no, go to check for if there is a next available time in the list
- If there are no more available times in the list, then output is no and ‘land in Smits Field‘
